Instance Verification Kit (IVK)
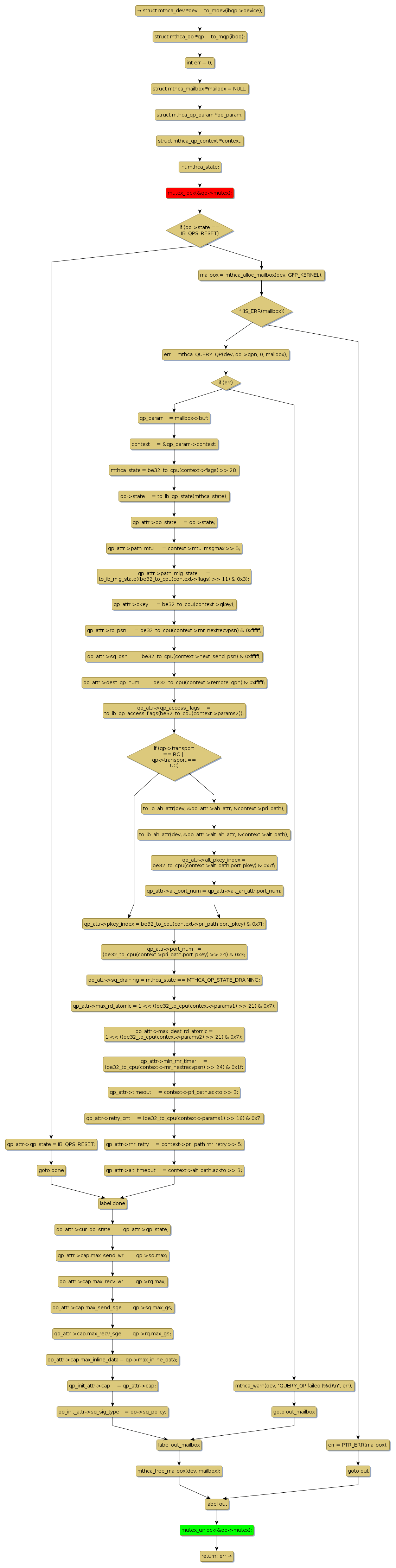
mutex lock @ [12459+23+/linux-3.19-rc1/drivers/infiniband/hw/mthca/mthca_qp.c]
Instance Signature: mutex
|
The Matching Pair Graph:
|
|
Function Name
|
Control Flow Graph (CFG)
|
Events Flow Graph (EFG)
|
Source Correspondence
|
|
mthca_query_qp
|
|
|
[12106+14+/linux-3.19-rc1/drivers/infiniband/hw/mthca/mthca_qp.c]
|